精神科医が監修した、1日15分で仕事・受験勉強・趣味・家事など日々の生活全般に取り入れられる、5つのタスク管理法を掛け合わせた方法である「ウェルビーイングスクラム」を提案する1冊ができあがりました。

『「いつも時間がない人」のためのタスク管理の結論』
総合法令出版株式会社(本社:東京都中央区、代表取締役:野村直克)は、2024年10月11日に『「いつも時間がない人」のためのタスク管理の結論』(北村拓也 著、廣山祐仁 監修)を発売します。
タスクを効率よく達成して、持続的な幸福(ウェルビーイング)も感じられる
本書で提案する「ウェルビーイングスクラム(以下、ウェルスク)」とは、自己管理と生産性向上のためのフレームワークであり、ウェルビーイング*を持続するための“ライフデザイン術”です。ウェルスクをとりいれれば、仕事はもちろん、学業、趣味の追求など人生のあらゆる領域で自己管理能力や集中力、目標設定能力などのスキルが向上して、時間に追われず、仕事と家庭のバランスを取って心に余裕を持ち生きることができるでしょう。
*ウェルビーイング Well-being=身体的、精神的、社会的に良好な状態

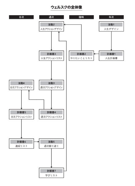
ウェルスクの全体像
5つのタスク管理法を掛け合わせて、最短で目標実現が可能となるフレームワーク
ウェルスクのベースとなる「スクラム」とは、短期間の作業計画を繰り返し、チーム協働でプロジェクトを進めることができる、アジャイル開発法*の一つです。ラグビーのセットプレーのようにチームメンバー全員が協力し、柔軟かつ迅速に、効率よく開発を進められます。アメリカ企業の約58%が採用し短期間で生産性を300%から最大800%に向上して、注目を集めている開発法です。
*アジャイル開発法 システムやソフトウェア開発におけるプロジェクト開発の主流手法
ウェルスクはスクラムをベースに、「個人」が充実した満ち足りた人生をデザインするために最短で目標を達成できるように開発されました。スクラムに加えて、代表的なタスク管理術の「GTD(Getting Things Done)」「ポモドーロ・テクニック」「アイゼンハワー・マトリクス」「IF-THENプランニング」を掛け合わせました。本書はハーバード大学、コーネル大学、東京大学などの論文や書籍など50以上の文献に基づき、精神科医が監修しています。

人生という航海に不可欠な「ウェルビーイングスクラム」
仕事にも日常生活にもすぐに取り入れられる
ウェルスクは1日15分でできて、仕事だけでなく受験勉強、趣味、家事など日々の生活全般に活用可能です。著者はウェルスクを実践して、5社の役員を務めながら飛び級で広島大学大学院を卒業して博士号を取得しました。その間にも家族や友人との良好な関係と両立しつつ、創業したプログラミングスクールの20店舗以上の展開など事業拡大や新規役職就任などの成果を達成しています。
本書を読んだらすぐにウェルスクを始められるように、2つの購入者限定特典付きです。
- すぐに始められる「Notion」テンプレート
- ウェルスクの使用方法を相談できる「AI」ツール
まずは気軽にウェルスクを試したい方向けに、最小限の仕組みでウェルスクを日々の生活に取り入れる方法も紹介しています。
テレビ番組『プレバト!!』で大注目! YUIHALFによる一筆書きイラスト

「はじめに」 各chapterの扉とともに、イラストはYUIHALFさんが書き下ろしました
巻頭の挿絵と各chapterの扉絵は、『プレバト!!』(MBS/TBS系 午後7時~8時)の「一筆書きアート」で才能ランキングの査定を行った、一筆書きイラストレーターのYUIHALFさんが書き下ろしました。
ウェルスクが、これまでに実績のあるタスク管理法がつながり、発展したタスク管理の「結論」であることを1本の線で表現しています。各chapter扉に書かれている時間や目標、夢などに関する名言と、YUIHALFさんの遊び心のあるデザインも必見です。

chapter1扉 イラスト・YUIHALF
目次
chapter1
人生の「時間」は、幸福に生きるために使う
chapter2
代表的な5つのタスク管理法には限界がある
chapter3
人生の羅針盤となる「人生計画書」を作る
chapter4
頭の中をスッキリさせる「やりたいことリスト」を作る
chapter5
夢を行動に変える「人生アクションリスト」を作る
chapter6
週次活動計画「週次アクションリスト」を作る
chapter7
日次活動計画「日次アクションリスト」を作る
chapter8
成果を祝う「達成リスト」と仕組みを改善する「学びリスト」を作る
chapter9
ウェルビーイングスクラムに適切なツール
chapter10
ウェルビーイングスクラムを最小限で始める方法
chapter11
ウェルビーイングスクラム応用編Q&A
著者プロフィール
北村拓也(きたむら・たくや)
博士(工学)。1992年、福島県生まれ。広島大学工学部でプログラミングに出会い、在学中に子ども向けプログラミングスクール「TechChance!」(全国20店舗以上展開)をはじめ、学習アプリ開発会社(売却)、サイバーセキュリティ教育会社などを連続起業。これまでに「U-22プログラミングコンテスト」コンピュータソフトウェア協会会長賞、「IoT Challenge Award」総務大臣賞、「CVG全国大会」経済産業大臣賞、「人工知能学会研究会」優秀賞、文部科学省支援の高度IT人材育成プログラム「enPiT」全国優勝など、40以上の賞を受賞。未踏事業採択。
5社の役員を務めながら、広島大学大学院工学研究科情報工学専攻学習工学研究室を飛び級で卒業し、博士号(工学)を取得。広島大学の学長特任補佐、web3関連事業や高校でアドバイザーとして活躍。現在は広島大学の特任助教として学生の起業支援に取り組んでいる。中学時代の不登校経験を活かし、教育分野でも情報発信を行う。
著書に『知識ゼロからのプログラミング学習術』(秀和システム)など10冊以上(電子書籍含む)。趣味は小説執筆とテニス。
監修者プロフィール
廣山祐仁(ひろやま・ゆうじ)
精神科医。東京医科歯科大学医学部卒業後、同大学病院精神神経科にて研修。その後は民間精神科病院の常勤医師となり、臨床医として研鑽。精神保健指定医、精神科専門医、日本医師会認定産業医。専門は精神病理学、産業精神医学。
2002年に東京海上日動メディカルサービス株式会社に入社し、「アドバンテッジEAP(従業員支援プログラム)」事業の立ち上げに参画。「ココロの健康診断eMe(イーミー)」の開発メンバー。現在、同社の副医療本部長兼メンタルヘルス事業部長。働く人々のメンタルヘルス・ウェルビーイング向上のため、EAP事業「TMSナビゲーター」を統括するビジネスパーソンでもある。
書籍概要
『「いつも時間がない人」のためのタスク管理の結論』【著者】北村拓也
【監修者】廣山祐仁
【書籍の体裁】四六判
【ページ数】240ページ
【ISBNコード】978-4-86280-967-4
【価格】1,650円(税込み)
【発行】総合法令出版株式会社
【発売日】2024年10月11日
【URL】https://www.amazon.co.jp/dp/4862809677

『「いつも時間がない人」のためのタスク管理の結論』
企業プレスリリース詳細へ
PR TIMESトップへ
