パルシステムグループ「ささえあい基金」「地域づくり基金」
パルシステム共済連とパルシステム連合会(本部:東京都新宿区、理事長:大信政一)はこのたび、それぞれ運営する「ささえあい基金」「地域づくり基金」の2024年度助成先を決定しました。両基金をあわせた助成額は、2,000万円になります。
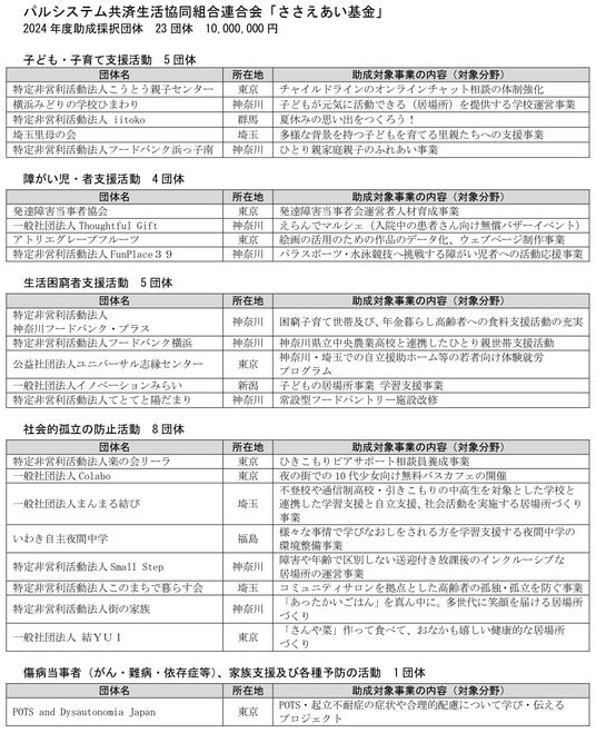
生活困窮や障害者など応援「ささえあい基金」
「ささえあい基金」は、生活困窮者や障害者、社会的孤立の防止などへの支援活動に取り組む市民団体やNPO団体などへの助成金制度です。「互いに支え合える地域社会づくりに寄与すること」を目指し2021年度に創設しました。助成金はCO・OP共済《たすけあい》の剰余金の一部が活用され、本年度は、23団体へ1,000万円を助成します。
助成先団体の詳細は以下のとおりです。

<助成先の活動例>
「特定非営利活動法人フードバンク浜っ子南」(神奈川県)
横浜市内で食品ロスになりそうな食品の寄付を企業などから受け付け、食の支援が必要なひとり親世帯への無償提供を行う団体です。連携する地域団体や専門学校とともに、親子が触れ合う時間を提供するイベントも実施しています。助成金は、これまで「親子クッキング」や「金沢動物園親子遠足」などを実施してきた「親子ふれあい事業」の企画運営に活用されます。


環境保全や地域振興などに貢献「地域づくり基金」
「地域づくり基金」は、2000年度に「レインボー・パル基金」として創設しました。日本の持続可能な地域社会づくりと農林水産業の発展に寄与することを目的に、大規模災害被災地域の復興支援や食と農をつなぐ活動、地域の環境保全などを目的とした事業へ助成しています。本年度は、12団体へ1,000万円を助成します。
助成先団体の詳細は以下のとおりです。

<助成先の活動例>
「夏井川流域住民による川づくり連絡会」(福島県)
福島県を流れる夏井川流域の治水、利水、河川環境等の諸問題に取り組むため、流域住民が中心となって2000年に発足した団体です。子どもたちの笑顔が見える夏井川を目指し、環境学習や生き物学習、水質調査など幅広く活動しています。助成金はボートの購入や活動紹介リーフレットの製作に活用されます。


パルシステム生活協同組合連合会所在地:東京都新宿区大久保2-2-6 、理事長:大信政一
13会員・統一事業システム利用会員総事業高2,541億円/組合員総数173.5万人(2024年3月末現在)
会員生協:パルシステム東京、パルシステム神奈川、パルシステム千葉、パルシステム埼玉、パルシステム茨城 栃木、パルシステム山梨 長野、パルシステム群馬、パルシステム福島、パルシステム静岡、パルシステム新潟ときめき、パルシステム共済連、埼玉県勤労者生協、あいコープみやぎ
HP:https://www.pal-system.co.jp/

2025年は国際協同組合年です
企業プレスリリース詳細へ
PR TIMESトップへ
