全国3,000人調査の結果、2年度以上の経験者の内、7割が同一自治体の同一返礼品をリピートしていることが判明。「品質・味の満足」で繰り返し選ばれている人気の自治体をランキング形式で紹介します。

セレクトラ・ジャパン株式会社(東京都渋谷区、代表取締役:グザビエ・ピノン)が運営する、お金の情報メディア「スマートマネーライフ(https://smart-moneylife.jp)」では全国在住の20歳以上の男女3,000名へふるさと納税の利用について調査。その内、同一自治体・同一返礼品への寄付を2年度以上繰り返している計370名を対象に独自アンケートを実施しました。
▶調査結果の詳細:https://smart-moneylife.jp/guides/furusato-tax-ranking
調査まとめ
- ふるさと納税:未経験者62.2%、経験者37.8%
- 経験者のうち約7割が3年度以上利用:経験者は繰り返し制度を利用している傾向が強い
- 同一自治体・返礼品のリピート率は7割:理由は「品質・味」「価格と内容量」「保存のしやすさ」など。味やコスパといったシビアな視点で選ばれている。
- 返礼品カテゴリ別人気:魚介(ホタテ・ウナギ)、肉(牛肉・豚肉)、米(コシヒカリ)が三大定番。その他、果物や工芸品など「隠れた名品」も
- 人気自治体ランキング:北海道紋別市(ホタテ)、宮崎県都城市(肉類)、大阪府泉佐野市(多彩な返礼品)がリピート自治体の上位にランクイン
調査背景
ふるさと納税は「自治体に寄付をすると返礼品がもらえる仕組み」として広く知られるようになりました。一方で、2025年10月からは総務省の方針により寄付に伴う「ポイント付与制度」が全面的に廃止される予定です。これにより、「お得感」よりも返礼品そのものの品質や自治体への信頼感が、今後さらに重視されていくと見込まれます。
こうした制度変更を背景に、セレクトラ・ジャパンでは全国3,000名を対象にアンケートを実施し、特に同一自治体の返礼品を繰り返し選ぶリピーターに焦点を当てることで「何度も選ばれる自治体と返礼品の実態」を明らかにしました
ふるさとの納税「利用者は繰り返す傾向」に

ふるさと納税の利用状況
調査の結果から、約6割の方が『まだ一度も利用していない』一方で、『繰り返し続けている層』も存在することがわかりました。
さらに、3年度以上ふるさと納税を利用したことある方は利用経験者の約7割となります。「初めは制度が複雑そうでハードルが高いが、利用してみると何かしらのメリットを感じてリピートしている」という現状が見えてきます。
同じ自治体の返礼品を選ぶ「リピーター」は7割も
さらに、「2年度以上ふるさと納税をした人」に対象を絞って、同じ自治体・同じ返礼品を繰り返し選んだことがあるかを調査しました。
同一自治体・同一返礼品への繰り返し寄付の状況
その結果、7割が『ある』と回答。
同じ自治体・返礼品を繰り返し選ぶという行動から、ふるさと納税経験者の多くが返礼品や自治体に対して高い満足感を持っていることがうかがえます。
具体的にリピートされている返礼品のカテゴリを分析すると、 🥇 魚介・海産物、🥈 肉類、🥉 米、4位 果物、5位 お酒 となり食品系が圧倒的多数を占めました。
一方で、「旅行・宿泊」「ソフトドリンク」「体験チケット」といった非食品カテゴリもありますが、合計しても5%強にとどまります。ふるさと納税のリピーターは、味や品質で満足できる「食」に集中していることがわかります。
何度も選ばれている!ふるさと納税人気自治体ベスト5(2025年版)
ここからは「どの自治体のどのような返礼品がリピートされているのか」を紹介します。有効回答521名(自治体名の回答が正確だった回答者)が挙げた自治体名のランキング結果は下記のとおりです。
さらに有効回答者521名が選んだ自治体を、カテゴリの軸で分析しなおし、返礼品カテゴリ別に選ばれている自治体を調査しました。
カテゴリ別人気自治体ベスト3!

繰り返し選ばれる理由の1位は「品質・味への満足」
今回の調査では、魚介海産物を選んだ100名・肉を選んだ90名・米を選んだ60名・その他カテゴリを選んだ120名の合計370名に対して同一自治体・返礼品を選択する理由とその内容を細かく確認しました
最も多かったのは「品質・味への満足」。コメントを分析しても寄付者やその家族が「おいしい」と思えた体験がリピートする最大の理由といえます。
次いで多かったのは「価格と内容量のバランス」。寄付額に対して量がしっかりしていて家計的にも満足できるかどうか、利用者はシビアに見極めていることがわかります。そのほか、「冷凍保存できて使いやすい」といった実用性の要素も目立ちました。
「自治体への愛着」や「探すのが面倒だから同じものにした」という声もありましたが、割合としてはやや少数派でした。
総合すると、「味と品質の確かさ」に加えて「お得さや利便性」も判断して、総合的に満足のいく自治体・返礼品が繰り返し選ばれている理由になっていることがわかります。
カテゴリ別にみる人気とリピート理由
🐟 魚介類・海産物(100名調査) ― ホタテ・ウナギが二大人気「鮮度」「保存性」「調理のしやすさ」。北海道のホタテは「サイズが大きく、冷凍保存で便利」と繰り返し支持されています。
ホタテ
- ホタテを冷凍庫に気軽に常備できる。味も美味しい。(北海道紋別市/64歳東京都女性)
- 北海道のホタテは、サイズが大きく、味も良く、冷凍なので保存可能期間も長く、多くの楽しみがあるので、続けて寄付を行っています。(北海道白糠町/63歳栃木県男性)
ウナギ
- 他の自治体のものと比べて、圧倒的に口に合います。(和歌山県有田川町/55歳大阪府男性)
- 天然うなぎの味が良いです。今まで食べてきたものとは全然違うので満足しています。(熊本県八代市/54歳京都府女性)
- ウナギがおいしいです(鹿児島県鹿屋市/58歳東京都女性)
- とてもおいしい(鹿児島県鹿児島市/37歳千葉県女性)
魚介・海産物リピーターの声で判明!隠れた名品・人気返礼品
- カツオのたたき:不揃いではあるが、かつおのたたきの量が多く、生臭さもなくておいしかったので(愛媛県愛南町/50歳神奈川県女性)
- 西京漬け:小分けになっていて使い勝手が非常にいい。味も申し分ない。(佐賀県基山町/64歳東京都男性)
- イカ・タコ:さばきたてとはいかないが、かなり高い鮮度で冷凍してあり、とても美味しい(佐賀県唐津市/55歳神奈川県男性)
- ウニ:とれたての美味しいウニが、牛乳瓶に詰めて届けられる(岩手県山田町/47歳東京都男性)
- カニ:返礼品の蟹に町長のコメントもあり温かみを感じたから(北海道弟子屈町/67歳京都府女性)
- マグロ:地元であり本当の意味でのふるさと納税であり、マグロが好きだし美味だから(静岡県焼津市/50歳東京都男性)
- 干物:母親の実家が氷見市にあり、魚介類が美味しいことはよく知っていた。冬の悪天候で買い物に行けない時に干物はとても重宝した。(富山県氷見市/40歳富山県女性)
魚介類・海鮮に関するリピーターのコメント詳細
🥩 肉類(90名調査) ― 牛肉が圧倒的人気、次いで豚肉
肉類は「ごちそう感」「量」「質」が支持の理由。特に牛肉が半数以上を占めています。「寄付額に対して量がしっかり」「冷凍保存できて使いやすい」。「家族が喜ぶ」という3つのポイントが、リピートを生む大きな要因となっています。
牛肉
- 美味しいお肉を提供してくれる。 納品時期も選べて、お正月用にできる(宮崎県都城市/62歳愛知県男性)
- 柔らかな食べやすいおいしい牛肉は家族全員の人気が高い(宮崎県都城市/35歳埼玉県女性)
- 納税額に対し、国産牛肉を一番多く受け取れる。(大阪府泉佐野市/65歳神奈川県男性)返礼品の肉質が良かった(大阪府泉佐野市/65歳徳島県男性)
- 味がよい、小分けになっていて使いやすい(和歌山県日高町/55歳兵庫県女性)
- 「あか牛」の肉は食べたことは無かったが、返礼品で頂戴し、焼肉で食べた所、柔らかく且つ食べ応えも有り、大変美味しいお肉だったので(熊本県南阿蘇村/65歳埼玉県男性)
豚肉
- 都城市の黒豚は柔らかくて美味しい(宮崎県都城市/73歳埼玉県男性)
- 返礼品である豚肉の量が非常に多く、質もよいので気に入っています。(宮崎県都城市/51歳群馬県女性)
- 豚肉がおいしいのにたくさん価格の割に量があってお得(宮崎県都城市/49歳広島県男性)
- 味付け豚ホルモンがおいしくて 量も多かったので気に入っている(北海道根室市/68歳長野県女性
肉加工品のリピーターが教える人気返礼品
- 牛肉加工品:飯塚の有名なハンバーグをいつも頼んでいます。 とっても美味しいので、 どうしてもリピートしてしまいます。(福岡県飯塚市/62歳山口県女性)
- 豚肉加工品:都内では売っている店がほとんどないので(岐阜県可児市/57歳愛知県男性)
- 牛肉加工品:普段あまり食べない上質のブランド牛を食べられる(三重県松阪市/63歳神奈川県男性)
- ジンギスカン:ジンギスカンのラム肉がサフォークであり、味付けがしてある。(北海道士別市/72歳神奈川県男性)
肉に関するリピーターのコメント詳細
🍚 米(60名調査)― コシヒカリが圧倒的人気、2位以下は銘柄が分散
米はふるさと納税の返礼品の中でも「毎日の食卓に欠かせない必需品」として安定した人気を誇ります。今回の調査でも、品質の良さと安心感がリピート理由の中心となりました。
特にコシヒカリは他銘柄を大きく引き離してトップ。新潟県魚沼市の魚沼産コシヒカリや、岡山県吉備中央町の返礼品が挙がりました。
コシヒカリ
- 返礼品のお米がおいしかったので、再度納税した。(新潟県魚沼市/55歳広島県男性)
- 金額に対して、とても多くのお米をいただけるので助かります(岡山県吉備中央町/56歳愛知県男性)
- とても品質がよいお米を送ってくださる。地域情報をくれる。(岐阜県下呂市/50歳東京都女性)
- 美味しいお米なため今後も続けたい(長野県栄村/52歳神奈川県女性)
その他銘柄も名品揃い―味に満足の声が多数
- はえぬき:一度も訪ねた事もないのでどのように役立っているかわからないけど、おいしいお米が手に入るのでうれしい。(山形県寒河江市/65歳群馬県男性)
- ゆめぴりか:安定しておいしい(北海道妹背牛町/49歳北海道女性)
- つや姫:つや姫はとても美味しい(山形県山形市/59歳愛知県男性)
- ミルキークイーン:特に美味かった(滋賀県竜王町/54歳神奈川県男性)
米に関するリピーターのコメント詳細
その他返礼品(120名調査) ― 果物が人気、日用品や実用品も掘り出し物が
食品カテゴリが中心とはいえ、果物・野菜・スイーツ・日用品・工芸品・地域振興券といった「暮らしを彩る返礼品」もリピーターから高く支持されています。特に果物は「旬の時期に届く楽しみ」があり、季節感と産地直送ならではの鮮度が人気の理由となっています。
果物・野菜はとにかく「旬」が楽しめる
- りんご:形はよくないですが蜜がたくさん入っていて、数もたくさんあるので気に入っています(青森県むつ市/55歳新潟県女性)
- 野菜:阿蘇市の「旬のお野菜セット」は、価格に対して満足感の高い新鮮なお野菜が沢山届きます。特にリーフレタスは根土ポット付きで届くので、必要な時に必要な分だけ収穫して、活きた野菜を食べられるの点が気に入っています。(熊本県阿蘇市/43歳東京都女性)
- 白桃:色々な自治体の返礼品を食べ比べて一番美味しかった(山形県大江町/65歳愛知県男性)
- パイナップル:近所では国産のパイナップルは売っていないし今まで食べたなかで一番美味しい(沖縄県東村/58歳埼玉県男性)
- メロン:むかしから、買っているメロンで、ふるさと納税を始めてからも、買っています。もう20年近くなります。(北海道芦別市/70歳京都府男性)
- 果物:地方の農産物、特に果物は旬の時に毎年頂けるのが嬉しい(山形県寒河江市/54歳東京都男性
隠れた人気!毎日使える「実用品」・心を惹く「工芸品」
- トイレットペーパー:美濃市のトイレットペーパーは、寄付額と数量のバランスが妥当で、市販トイレットペーパーよりも長く、単価的にもお得(岐阜県美濃市/60歳東京都男性)
- ノートパソコン:ノートパソコンをよく返礼品として頂いているが、想定していた以上にサクサク動いてくれる(神奈川県綾瀬市/57歳東京都男性)
- 食器:波佐見焼が好きで自治体のパンフレットやお礼状もかわいくて素敵(長崎県波佐見町/55歳新潟県女性)
- 地域振興券:越後湯沢で、スキーリフトチケットや、有名ラーメン店や、ホテル宿泊など、用途が多彩に利用可能(新潟県湯沢町/61歳新潟県男性)
- 町利用券:ホテルの支払い、店の買い物すべてで利用できる(群馬県草津市/69歳東京都男性)
その他返礼品に関するリピーターのコメント詳細
スマートマネーライフ編集部考察:リピートの理由は「品質・量・保存性・地域性」
ふるさと納税のリピーター調査から浮かび上がったのは、返礼品を選ぶときにシビアに「品質」「量」「保存のしやすさ」「地域ならではの魅力」を見極め、その結果「また欲しい」と思える自治体や返礼品に出会っていることがわかります。また、返礼品そのものの魅力だけでなく、
自治体からの丁寧な対応(お礼状やパンフレットなど)
寄付を通じて地域を応援したいという気持ち
といった体験価値もリピート理由の一部として見られました。
- 米さがびより:対応が丁寧で気持ちいい(大分県佐伯市/57歳大阪府男性)
- 茶葉:長期保存の効く返礼品であり 自身の嗜好にあっている。 訪問経験等、その自治体にも少なからず 愛着がある(静岡県掛川市/71歳東京都男性)
- シャインマスカット・桃:自治体の刀剣プロジェクトに協力したいため。果物も美味しかった(岡山県瀬戸内市/42歳山口県女性)
繰り返し選ばれている自治体・返礼品は質と価格のバランスが取れ、利用者に「またここで寄付したい」と思わせる総合的な魅力があるといえます。
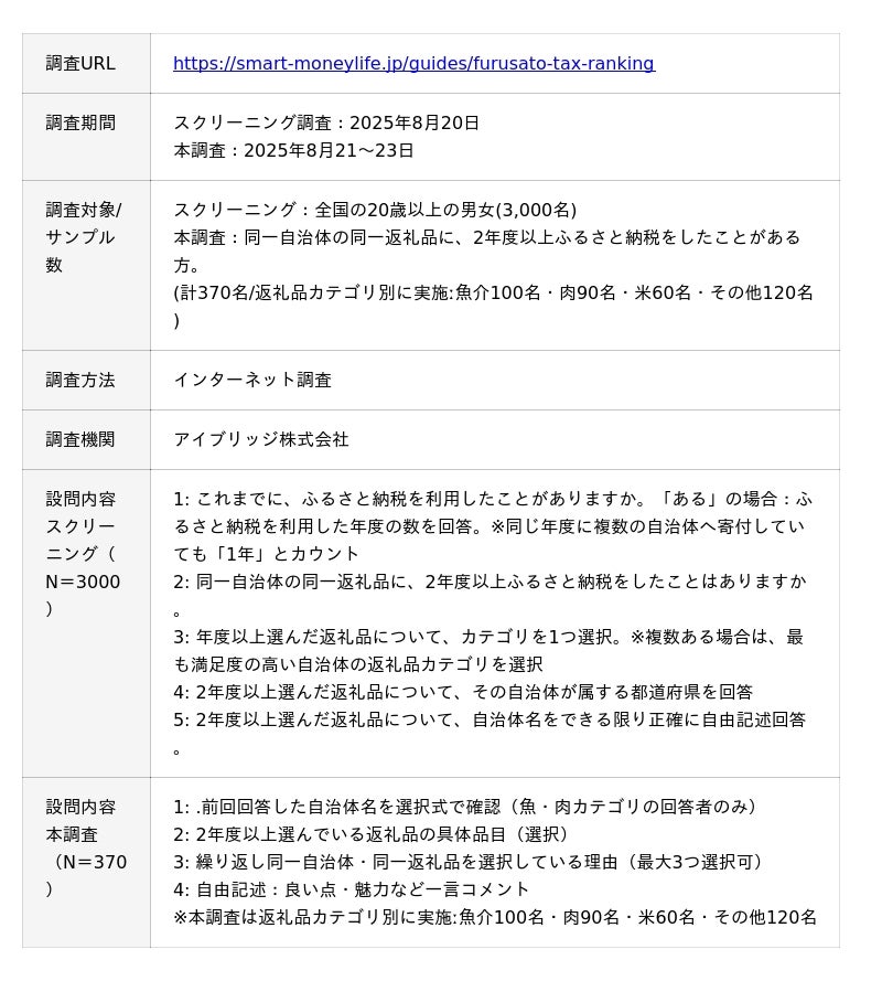
アンケート調査概要

本調査レポートのご利用について
本レポートは「ふるさと納税」に関して、ふるさと納税ポータルサイトではないメディアが独自に調査したものです。選ばれている自治体・返礼品の最新情報。及び自治体の宣伝力に寄らない情報として、コメントを紹介しておりますので、ご活用いただけますと幸いです。
※本調査の内容を引用される際は、以下のご対応をお願いいたします。
- 引用元が「スマートマネーライフによる調査」である旨の記載
- アンケート調査結果掲載ページのリンク設置:
https://smart-moneylife.jp/guides/furusato-tax-ranking
ふるさと納税関連おすすめ記事
- 【実演】ふるさと納税のやり方を初心者向けにわかりやすく解説!仕組みや注意点もhttps://smart-moneylife.jp/guides/howto-furusato-tax
- How to Use Furusato Nozei for Beginners - Simple Guide to the System and Key Tipshttps://smart-moneylife.jp/en/guides/howto-furusato-tax
- ふるさと納税ポイント廃止-楽天は行政訴訟も。「プラットフォーム」は一体どうやって儲かっているの?https://smart-moneylife.jp/news/furusato-tax-point
セレクトラ・ジャパン株式会社/Selectra Japan K.K.について
セレクトラは、フランス発のウェブマーケティング企業です。(※2025年8月現在、計17ヵ国でサービスを展開)。セレクトラ・ジャパン株式会社は暮らしとお金の悩みをすっきり解決「スマートマネーライフ」を通じて、保険選び、保険相談窓口選び、相続、資産運用、カードローン、ネット銀行に関わる幅広い情報を提供しています。
- 「スマートマネーライフ」のXアカウント:@smart_moneylife
会社概要
代表者名:代表取締役 グザビエ・ピノン
所在地:〒150-0011 東京都渋谷区東1-27-9 奥山ビル5F
設立日:2016年6月2日
運営サイト:
・スマートマネーライフ(https://smart-moneylife.jp)
・料金比較のセレクトラ(https://selectra.jp)
・電力事業所(https://denryoku-jigyousho.jp)
・電ガススイッチ(https://denryoku-gas.jp)
セレクトラ・ジャパン代表/ファニー・ベルトのプロフィール

フランス南西部出身。2019年にセレクトラに入社。コールセンターの立ち上げなど、現地オペレーションを確立し、2021年にはジャパン・カントリーマネージャーに就任。現在はWebメディアやコールセンター、不動産パートナー事業などの事業全般を統括。
節約系YouTubeチャンネル「知識 is Money」を運営し格安SIM・電気・ガスなどの生活インフラに関する解説動画を配信している。
- ページ:selectra.jp/company/leaders#fanny
- Xアカウント:@FannySelectraJP
- YouTubeチャンネル「知識 is Money」:youtube.com/@Chishiki-Is-Money-by-Selectra
本件に関するお問い合わせ
セレクトラ・ジャパン株式会社 広報 上村
電話番号:03-6885-9977
お問合せ先:https://selectra.jp/company/contact
企業プレスリリース詳細へ
PR TIMESトップへ
