
GOドライブ株式会社(本社:東京都港区、代表取締役社長:川上 裕幸)が提供する交通事故削減支援を行う次世代AIドラレコサービス『DRIVE CHART』は、社用車を保有する全国の企業が合同で事故削減運動を実施するプロジェクト「DRIVE CHART交通安全運動2025」を2025年7~8月に開催しました。昨年を上回る132社が参画し、73,000人以上の管理者・ドライバーを巻き込んだ交通安全運動について、取り組みの内容と結果を報告します。
|「DRIVE CHART交通安全運動2025」実施背景
『DRIVE CHART』では、「交通事故のない安心安全な社会の実現」を目指し、様々な企業や団体と共に「人々の安全意識のアップデート」に取り組んでいます。交通安全白書※1によると、2024年の交通事故発生件数は290,896件、これによる負傷者数は344,395人で、交通事故発生件数・負傷者数ともに2004年以降長らく減少傾向にあったものの、2020年以降はほぼ横ばいで僅かな増減を繰り返しています。
この状況を打開し、交通事故件数をさらに減少させていくためには「社用車を持つ以上、企業として事故の未然防止に向き合うことがあたりまえ」という認識を持つ人や企業を増やし、定着させることが大きな鍵になると考えます。
より多くの人・企業へ「社用車事故の未然防止」の機運が高まっていることを伝えるために、昨年に引き続きAIドラレコを活用してリスク運転を削減する独自の交通安全運動として「DRIVE CHART交通安全運動2025」を開催しました。
※1 令和7年度 交通安全白書 https://www8.cao.go.jp/koutu/taisaku/r07kou_haku/index_zenbun_pdf.html
|「DRIVE CHART交通安全運動2025」実施概要
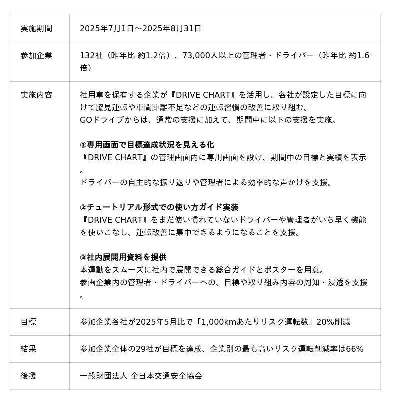
本プロジェクトでは、一般財団法人全日本交通安全協会による後援のもと、社用車を保有する企業132社が『DRIVE CHART』を活用し、各社が設定した目標に向けてリスク運転の削減に取り組みました。
新年度の慌ただしさも落ち着き、昨今の暑さもあいまって気が緩みやすい夏の時期に、短期集中で安全意識を高め直す狙いで、本年は2025年7月~8月の2か月間で実施しました。また目標も2025年5月比で「1,000kmあたりリスク運転数」20%削減と、短いスパンでの改善を目指すより難易度の高い設定といたしました。
当社は参画企業の目標達成に向けて、期間中の目標値と実績値を一目で確認できる専用画面、利用にまだ慣れていないユーザー向けの使い方チュートリアル、交通安全運動に参画することを社内周知する資料などをサポートしました。
また参加者からは、「全国規模で安全運転を競い合えたことは客観的な視点を持つ貴重な機会となった」「ドライバーが定期的に振り返るきっかけとなった」「リスク運転回数が削減されているか現場の管理者が意識し出した」など、本運動を通じて安全運転意識が向上したという評価をいただいております。

|全日本交通安全協会 事務局長 井上悦希氏のコメント
今回の「DRIVE CHART 交通安全運動2025」は、132社の企業が参画されました。交通安全意識の高揚に向け、取り組んでいただき敬意と感謝を申し上げます。
『DRIVE CHART』は、ドライバー(社員)自身が運転結果を数値で簡単に検証することができ、交通法規と交通マナーを再確認する取り組みと言えます。また、管理者も『DRIVE CHART』の外部視点を活用して、現場におけるドライバー(社員)の運転の実態を確認するなど有効であったと考えています。
この成果をステップに、「DRIVE CHART 交通安全運動2025」に参加された企業各位が、今後とも相互に交通安全意識を高め合い、交通事故のない、安全で快適な交通社会の実現に向けて社会に貢献されることを願っています。
|参画企業紹介(一部)
参画企業132社のうち、社名公表に承諾いただいた91社をご紹介します。
<一般車両>※五十音順
アサヒグループ食品株式会社/イカリ消毒沖縄株式会社/株式会社HYSエンジニアリングサービス /エームサービス株式会社/エムズ株式会社/オルガノプラントサービス株式会社/株式会社かんでんエンジニアリング/株式会社関東日立/株式会社キョウトプラス/株式会社国際電気/株式会社五洋電子/株式会社サンゲツ/株式会社静岡日立/ジョンソンコントロールズ株式会社/株式会社長北電設/株式会社新潟日立/日和サービス株式会社/株式会社日本エコシステム/日本通運株式会社/日立空調ソリューションズ株式会社/日立グローバルライフソリューションズ株式会社/株式会社日立産機システム/株式会社日立プロパティアンドサービス/株式会社日立リアルエステートパートナーズ/株式会社ビーナス/芙蓉総合リース株式会社/株式会社マルホ/株式会社南九州ファミリーマート/株式会社メフォス/森永乳業クリニコ株式会社/株式会社ヨシケイ東埼玉/株式会社レッドアンドイエロー
<物流>※五十音順
株式会社梅里物流サービス/大西運輸株式会社/岡山スイキュウ株式会社/株式会社OCS/株式会社オリエンタルベーカリー/株式会社久世/有限会社クールポート関西/株式会社クロス企画/京極運輸商事株式会社/株式会社坂野組運輸/サッポロ流通システム株式会社/狭山日梱株式会社/株式会社ジャパンカーゴ/日軽物流株式会社/株式会社博運社/株式会社星田商運/株式会社マルカミ物流/株式会社丸山運送/八千代重量株式会社/株式会社ヤマックス/結城運輸倉庫株式会社
<タクシー・バス>※五十音順
アサヒタクシー株式会社/飛鳥交通株式会社/アステル交通株式会社/安全タクシー株式会社/荏原交通株式会社/遠鉄タクシー株式会社/大阪山陽タクシー株式会社/有限会社香川第一交通/京王自動車株式会社/京急タクシーグループ/株式会社ケイサンタクシー/京成タクシーセントラル株式会社 習志野営業所/京成タクシーセントラル株式会社 船橋営業所/国際交通株式会社/株式会社こもれび/小和田交通株式会社/逗子菊池タクシー株式会社/すばる交通株式会社/すみれ交通有限会社/静鉄タクシー株式会社/有限会社大鵬タクシー/宝交通株式会社/株式会社TaKuRoo/帝都自動車交通株式会社/東栄興業株式会社/東京・日本交通株式会社/東宝タクシー株式会社/日東交通株式会社/日本交通株式会社/日本中央交通株式会社/ヒカリヒューマン株式会社/日立自動車交通第二株式会社/文化タクシー株式会社/平和自動車交通株式会社/北斗タクシー株式会社/明星交通有限会社/明治自動車株式会社/弥生交通株式会社
|参考:次世代AIドラレコサービス『DRIVE CHART』 https://drive-chart.com/
ドライブレコーダーをベースとした専用車載器から得られる各種データから、交通事故に繋がる可能性の高い危険シーン※を自動検知し、運転傾向を分析する、AIとIoTを掛け合わせた交通事故削減支援サービスです。

※ 以下レポート検知項目に対応

|参考:GOドライブ株式会社について
GOドライブ株式会社は、「運転」をより安全に、より便利に進化させることを目指し、車両管理を行う企業の安全管理サポートなどモビリティ関連事業を展開しています。テクノロジーの進化と使う人々の力を融合させ、より多くの交通課題を解決し、すべての人々が安心して暮らすことのできる社会の実現を目指します。

※記載されている会社名や商品名等は、各社の商標又は登録商標です。(出願中含む)
企業プレスリリース詳細へ
PR TIMESトップへ
